应用介绍
软件介绍
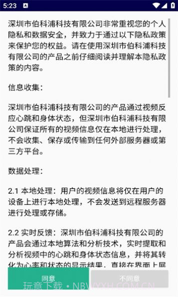
钜怡健康是一款专为关注健康的小伙伴们设计的应用,特别适合那些想要追踪自己身体状况的人。它不仅能实时监测各类健康数据,还能根据你的数据给出个性化的健康护理建议。最重要的是,它能自动生成易懂的健康报表,让你不再盲目无措。用这款应用,你可以随时了解自己的健康状态,真的是生活中的小助手,尤其适合家里有老人的朋友们,时刻关心他们的健康。
软件特色
身体健康数据的实时监测
健康管理栏目下推荐
实时监测身体健康数据,真是有点像私人医生
个性化的健康护理建议
生活助手类应用中推荐
使用场景
在家庭医疗领域特别有用,可以帮助家人一起关注彼此的健康状态
可以与其他健康类应用结合使用,比如把运动数据同步过来,更全面地了解自己的健康状况
健身行业也适合,用于运动量记录和身体状况评估
版本亮点

提供详细的健康数据分析,比起传统体检更便捷
随时可以咨询在线医生,解决疑虑方便
让你能直观了解自己的健康状态,不再迷茫
常见问题
首次使用时怎么快速上手?
新手可以先浏览一下常见功能,大约半小时就能熟悉操作,别担心!
钜怡健康能监测哪些身体数据?
钜怡健康可以监测心率、血压、运动量等多项身体数据,非常全面。
如何使用在线医生咨询功能?
在线医生咨询功能非常方便,只需在app中找到对应入口,即可直接与医生交流。
软件截图
历史版本
v1.0.8
当前版本
45.88MB
2025-07-09



